Follow us
聯絡我們
會議活動
政策法規
資安情報
最新商情
產業新聞
產學合作
網際網路零售業個資管理與資安管理參考手冊
首頁
最新消息
政策法規
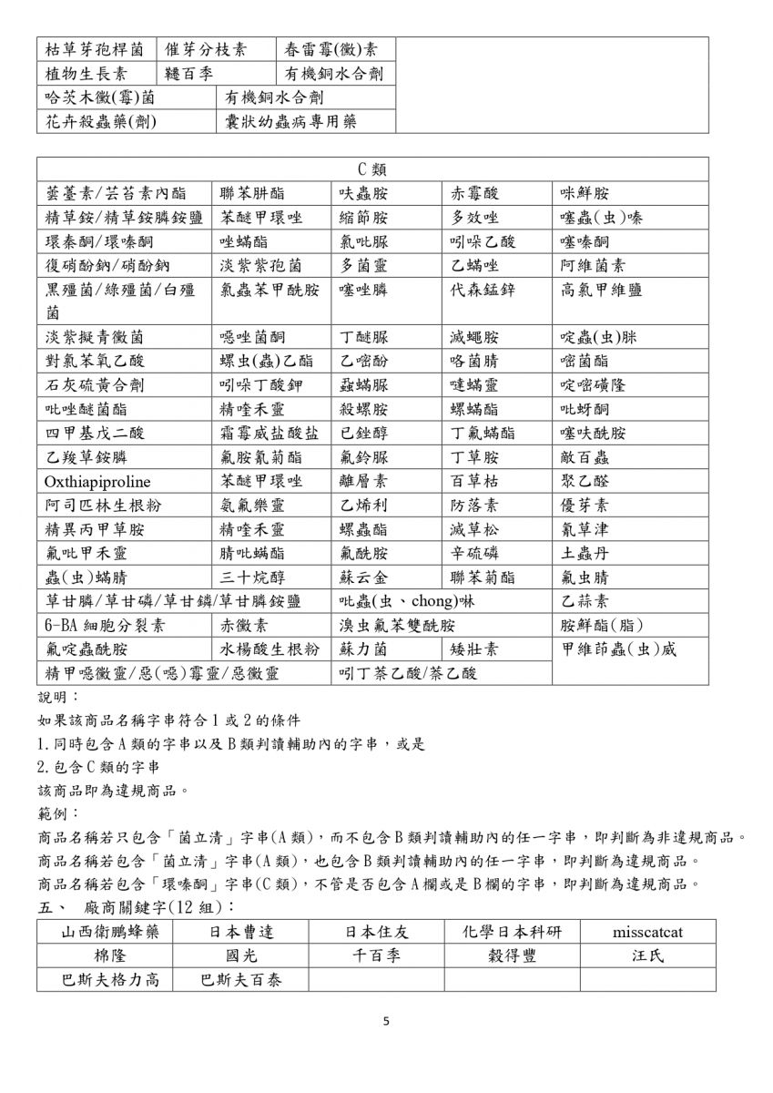
2025年6月 【農業部動植物防疫檢疫署】更新網搜關鍵字 & 法規及宣導文字
2025.06.25
2025年6月 農業部動植物防疫檢疫署 更新了 動植物檢疫物與動物用藥品及農藥的 網搜關鍵字和相關法規及宣導文字 如附件,請各電商及電商平台業者向供應商、賣家等宣導並加強搜尋,主動下架違規品項。
再次提醒各位電商會員注意動植物檢疫與動物用藥品及農藥等相關規定,自主查核並主動下架違法商品,以免違規受罰。
A.
電商平臺搜尋關鍵字
(114
年
6
月
25
日更新
)
B. 提供無店面公會動植物檢疫與動物用藥品及農藥等相關規定之宣導文字(114.6.24 )
回上一頁
© 2014
中華民國無店面零售商業同業公會,版權所有
Designed by iware
網頁設計