最新消息
網際網路購物包裝限制使用對象及實施方式 草案總說明
2022.10.19

檢送「網際網路購物包裝限制使用對象及實施方式」訂定草案公告影本,並附草案總說明及逐項說明,請查照。

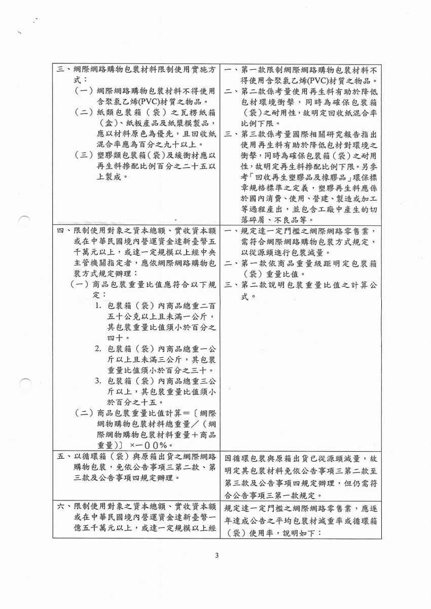
行政院環境保護署已訂定並公告「網際網路購物包裝限制使用對象及實施方式」草案,規定了網際網路零售業者的購物包裝材料使用限制。而針對資本總額、實收資本額或在中華民國境內營運資金達新台幣五千萬元以上,或達一定規模以上經中央主管機關指定的業者,則有更進一步的要求規定。

對於該草案內容有任何意見或修正建議者,可於公告60天內陳述意見。

以上請各從事網際網路零售業的會員注意。