
衛生福利部食品藥物管理署為推動醫療器材管理法,請會員們就下列兩項草案提供意見。
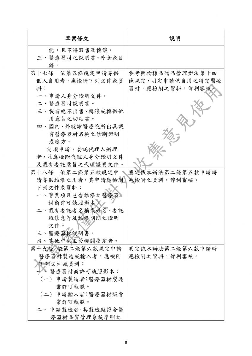
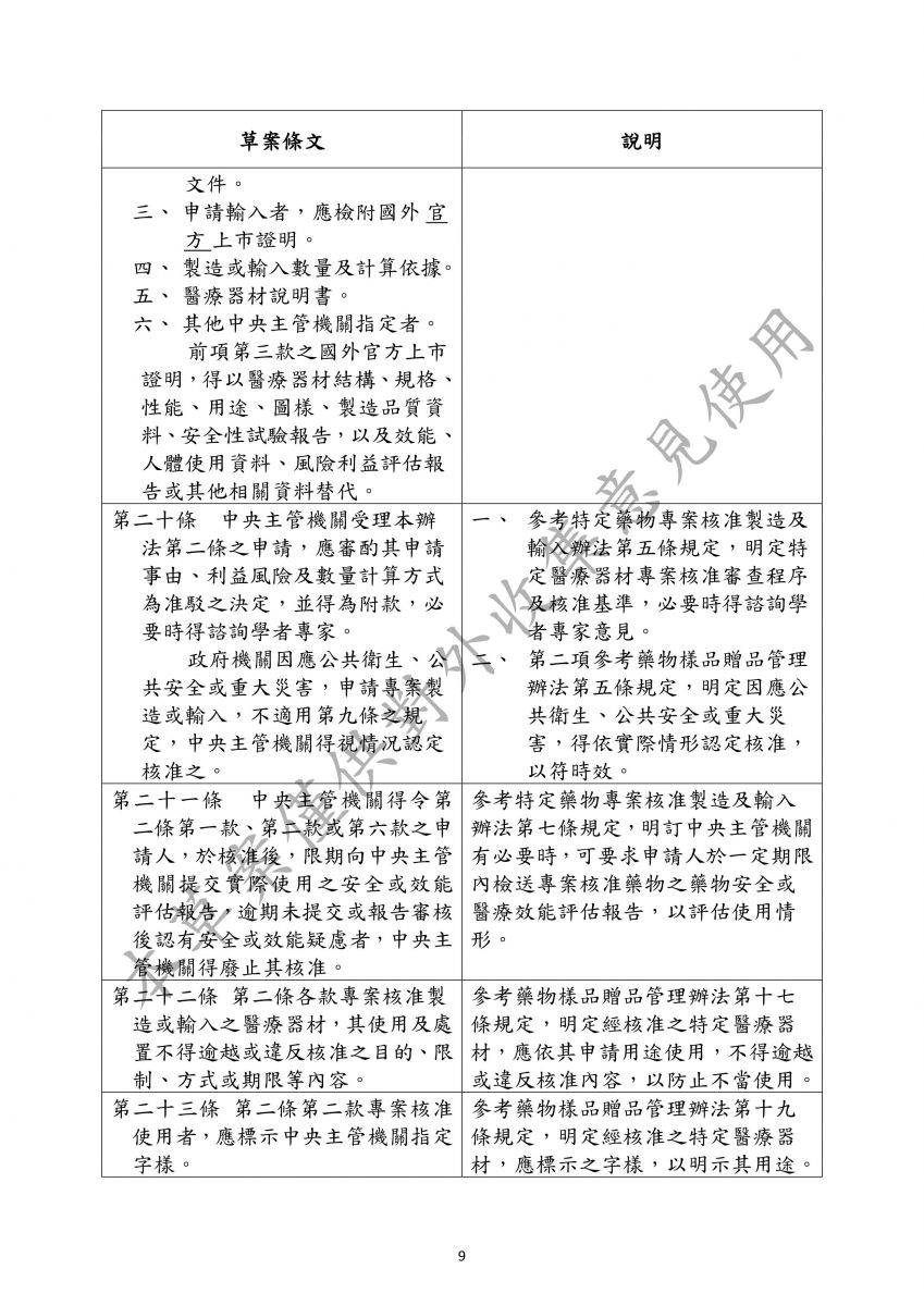
一、特定醫療器材專案核准製造及輸入辦法草案
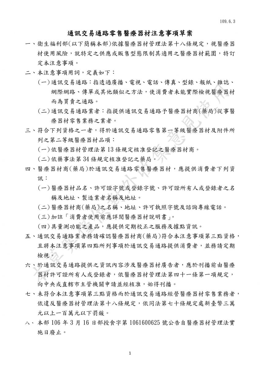
二、通訊交易通路零售醫療器材注意事項草案
請會員們於6月23日(星期二)下午5:00前註明單位名稱、條號、提問或建議(E-mail:jasmine@cnra.org.tw),以利公會彙集各方意見,由公會代表會員向相關部門提出建議。感謝~
一、特定醫療器材專案核准製造及輸入辦法草案











二、通訊交易通路零售醫療器材注意事項草案

