請會員們遵循相關規定,避免一般商品廣告出現不適當詞句,以免觸法。
2019.10.31
說明:
-
依據行政程序法第165條有關行政指導之規定辦理。
-
按公平交易法第21條第1項規定「事業不得在商品或廣告上,或以其他使公眾得知之方法,對於與商品相關而足以影響交易決定之事項,為虛偽不實或引人錯誤之表示或表徵。」、消費者保護法第22條第1項規定「企業經營者應確保廣告內容之真實,其對消費者所負之義務不得低於廣告之內容」,及同法第23條第1項規定「刊登或報導廣告之媒體經營者明知或可得而知廣告內容與事實不符者,就消費者因信賴該廣告所受之損害與企業經營者負連帶責任。」,就廣告之真實義務,定有明文。
-
另據藥事法第69條規定:「非本法所稱之藥物,不得為醫療效能之標示或宣傳」,違者處新臺幣60萬元以上2,500萬元以下罰鍰。
-
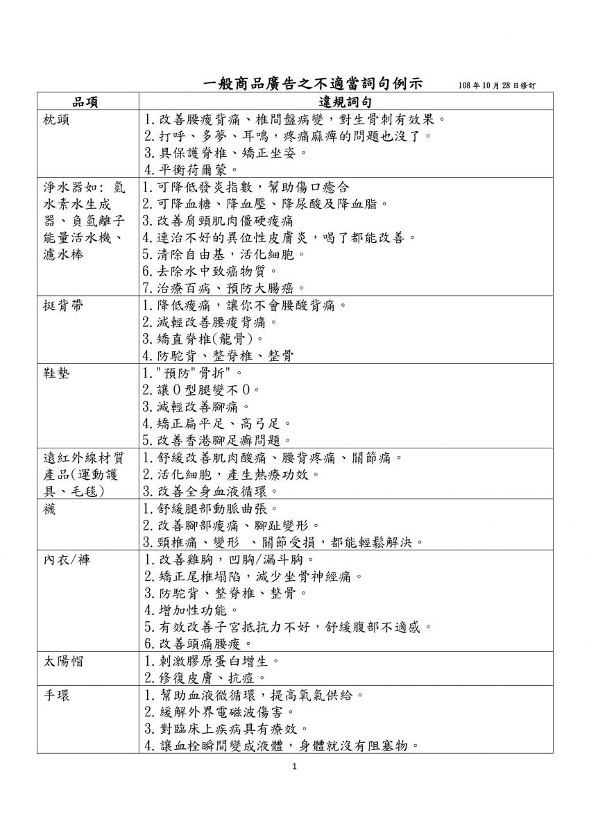
近來因一般商品廣告不慎宣稱醫療效能,涉違規案件層出不窮,為維護消費者權益,避免不法廣告對民眾之危害,檢附一般商品廣告之不適當詞句例示(如下表),請會員們周知,以免觸法。
-
請會員們務必小心注意,對於廣告不確定的文字,可以事前詢問衛生局。


資料來源:新北市政府衛生局