
近年網路購物興盛,為減少我國網購所產生之包裝廢棄物, 行政院環境保護署於108年4月起陸續邀集國內網購平台、包裝與緩衝材製造、物流及資源回收業者、環保團體、包裝設計學者專家及地方環保局,召開5場次研商會議,瞭解目前網購包裝減量、回收、再利用作為及困難,並廣徵各界意見,因而訂定「網購包裝減量指引」。針對包裝箱(袋)、緩衝材及膠帶等包裝材,提出符合包裝功能及利於後續回收處理之網購包裝減量指引,重點說明如下:
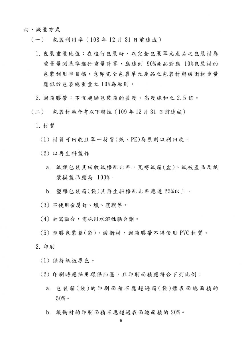
一、108年12月31日前達成:
1、網購包裝以90 %產品重量對應10 %包裝重量為原則,即包裝材之重量應低於包裹總重量之10%。
2 、封箱膠帶不超過包裝箱長度高度總和之2.5倍。
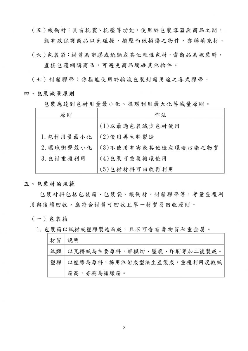
二、109年12月31日前達成:
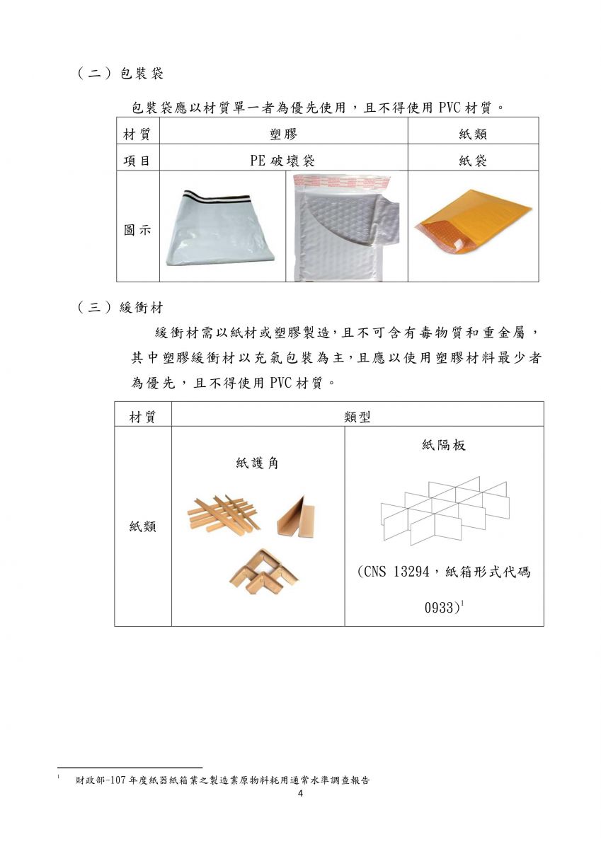
1、使用之包裝材質需可回收且為單一材質(紙或PE) 。
2、包裝箱(袋) 以100 %回收紙或以摻配25 %以上塑膠再生料製作。
3、紙箱保持紙板原色,包裝箱(袋)印刷面積小於50 %。
4、包裝箱(袋)丶緩衝材、封箱膠帶不使用PVC材質。
三、111年12月31日前使用可回收循環之循環箱(袋) ,使用比例提升至10 %。
請會員們參依此指引進行網購包裝減量。
「網購包裝減量指引」說明:







