請平台業者於賣家上架商品頁面,在登入或上架前,應出現下列宣導注意事項,點選讀取後,再上架販售商品,以避免民眾、賣家違反衛生相關規定。
藥品、醫療器材、化粧品或食品之衛生法令限制銷售或宣傳應注意事項 (第二版 1080528,粗體字為更新事項)
各位賣家(會員)刊登販售藥品、醫療器材、化粧品或食品相關商品時,請務必確認、檢視所販售之商品是否符合下列相關法規範之要求,以免觸法。
一、刊登販售【藥品】注意事項: 個人是不能販售藥品的。
(一) 有關於網路平台販售藥品,目前僅有依法核准登記之藥商、藥局與得兼營乙類成藥之百貨店、雜貨店及餐旅服務商,得依據「網
路零售乙類成藥注意事項」規定, 於網路零售乙類成藥。
(二) 有關產品是否為藥品,倘外包裝標示有我國藥品核准字號(如衛署藥輸字第 000000 號),則屬於藥品。另由國外攜回之產品,倘外
包裝標示有療效或適應症等資訊(如眼藥水、感冒藥、胃腸藥、止痛產品、止癢產品),亦可能為藥品,建議民眾不要於網路刊登
販售,以免觸法。
(三) 倘未依規定於網路刊登販售藥品,涉違反藥事法相關規定如下:
1. 販售或意圖販售未經我國核准之藥品(如於國外旅遊購買攜回之藥品),涉違反藥事法有關偽禁藥相關規定,可處 7 年以下有期徒
刑,得併科新台幣 5,000 萬元以下罰金。
2. 非藥商販售藥品,除涉違反藥事法第 27 條規定,依同法第 92 條規定,處新台幣 3 萬元以上 200 萬元以下罰鍰,亦涉非藥商刊登
藥品廣告,違反同法第 65 條規定,依同法第 91 條規定,處新台幣 20 萬元以上 500 萬元以下罰鍰。
3. 藥商刊登未經主管機關核准之藥品廣告,涉違反藥事法第 66 條規定,依同法第 92 條規定,處新台幣 20 萬元以上 500 萬元以下罰
鍰。
4. 無醫師處方販售處方藥品予民眾,涉違反藥事法第 50 條規定,依同法第 92 條規定,處新台幣 3 萬元以上 200 萬元以下罰鍰。
(四) 傳播業者應依藥事法第 66 條規定,不得刊播未經主管機關核准之藥品廣告,違反者依同法第 95 條規定,處新台幣 20 萬元以上
500 萬元以下罰鍰。
二、刊登販售【醫療器材】注意事項:
(一) 一般民眾不可於網路販售醫療器材,如果自行販售醫療器材,已涉違反藥事法第 27 條規定,依法得處新臺幣 3 萬元以上 200 萬元
以下罰鍰。提醒民眾千萬不要將家中沒有用到的醫療器材賣給他人,以免觸法。
(二) 目前僅開放藥商(局)向衛生局登記後,可於網路販售第一等級醫療器材 721 品項 及第二等級醫療器材 18 品項,且販售之醫療器材
應取得許可證。
(三) 販售醫療器材之網頁應揭露下列事項:
1. 醫療器材許可證所載核准字號、品名、藥商名稱、製造廠名稱及製造廠地址。
2. 藥商(局)許可執照所載藥商(局)名稱、地址及許可執照字號。
3. 製造日期及有效期間或保存期限。
4. 藥商(局)諮詢專線電話。
5. 應加註「消費者使用前應詳閱產品說明書」。
6. 具量測功能之產品,須載明提供定期校正之服務及據點資訊。
(四) 藥商(局)得於通訊交易通路販賣醫療器材品項表

三、刊登販售【化粧品】注意事項:
配合化粧品衛生安全管理法自 108 年 7 月 1 日施行,自 108 年 7 月 1 日起內容調整如下:
(一) 化粧品管理分類: 目前化粧品管理分為特定用途化粧品及一般化粧品:
1. 特定用途化粧品:添加「特定用途化粧品成分名稱及使用限制表」成分之化粧 品,如為特定用途化粧品須取得許可證。
始得輸入或製造,常見種類有, 防曬劑、染髮劑、燙髮劑、止汗制臭劑及牙齒美白劑等。
2. 一般化粧品:未添加「特定用途化粧品成分名稱及使用限制表」成分之化粧品, 屬於一般化粧品。
(二) 刊登販賣化粧品須注意以下事項:
1. 完整揭露產品資訊。
2. 販售產品應有完整標示:包含中文品名、製造廠名稱及地址、進口商名稱及地址(輸入)、內容物重(容)量、全成分、用途、
用法、 批號或出廠日期、保存方法及保存期限;特定用途化粧品(原稱:含藥化粧品)需另外標示許可證字號、成分(主成分)
名稱與含量及使用注意事項。 (備註:依據行政院 108 年 4 月 29 日院臺衛字第 1080011912 號令,化粧品衛生安全管理法
第 7條化粧品外包裝及容器應標示事項規定自110年7月1日施行;於 110 年 6 月 30 日前,則應符合化粧品衛生管理條例第
6 條及「化粧品之標籤仿單包裝之標示規定」、「化粧品之外包裝上應標示產品所含之全部成分名稱」規定。)
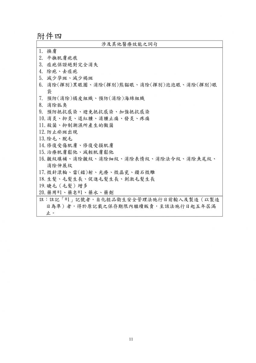
(三) 產品宣稱不得涉及誇大不實或醫療效能,如消除皺紋、活化毛囊、燃燒脂肪、減肥、豐胸等,詳細規範請參照「化粧品
標示宣傳廣告涉及虛偽誇大或醫療效能認定準則」附件一及附件四。(附註一)
(四) 玻璃安瓿(AMPOULE)容器不得作為化粧品容器使用,凡屬玻璃安瓿(AMPOULE) 容器之化粧品均不得販售。
(五) 為確保化粧品品質衛生與保障消費者使用安全,化粧品使用成分、標示等應符合化粧品衛生安全管理法相關規定(如化粧
品禁止使用成分表等規定),且不得誇大不實或涉及療效。
四、刊登販售【食品】注意事項:
(一) 食品使用之原料、食品添加物及生產流程等均須符合食品安全衛生管理法之規定,凡產品中含有我國食品未准用之成分或其含量
超過食品之限量,則該產品不得供作食品。
(二) 有關是否可供為食品使用之原料,請參考「可供食品使用原料彙整一覽表」,惟該表非屬正面表列,不包括傳統食用之雞鴨魚
連結/「可供食品使用原料彙整一覽表」項下查詢。
(三) 有關食品添加物資訊,可至食品藥物管理署網站首頁/法規資訊/食品、餐飲及營養類中之「食品添加物使用範圍及限量暨規格標
準」項下查詢,該標準係為正面表列,規範食品添加物品名、規格及其使用範圍、限量標準資訊,僅表列之食品類別得依限量
規定合法添加使用,非表列之品項及未准許使用之食品範圍,則不得使用。
(四) 依食品安全衛生管理法第 28 條之規定,食品之標示、宣傳或廣告不得有不實、 誇張或易生誤解之情形;亦不得為醫療效能之標
示、宣傳或廣告,相關資料可至食品藥物管理署網站(http://www.fda.gov.tw)首頁 /法規資訊/食品、餐飲及營養類中之「食品及相關產品標示宣傳廣告涉及不實誇張易生誤解或醫療效能認定準則」項下查詢(預計於 108 年 6 月公告)。
(六) 輸入食品及相關產品供販賣者,其貨品分類號列含食品輸入規定者(例如 F01、 F02、508 等等),應依食安法第 30 條及食品相關
產品查驗辦法,向食品藥物管理署申請食品輸入查驗並申報相關資訊,經查驗合格者並核發輸入許可通知者始得輸入,產品之
輸入業者並應依食安法第 7、8 及 9 條及相關規定辦理食品業者登錄、追溯追蹤及訂定食品安全監測計畫以及自主檢驗事務。另
應依食安法第 32 條及相關規定,保存相關紀錄、文件及電子檔或資料庫五年。
(七) 一般食品無預先審查制度,業者製造或輸入各類產品時,應確實落實自主管理,確保產品及各項成分之製程、衛生、安全、標
示、廣告等,皆符合食品安全衛生管理相關規範。
(八) 企業經營者於網路販售食品或餐飲服務,皆應遵守衛生福利部發布之「以通訊交易方式訂定之食品或餐飲服務定型化契約
應記載及不得記載事項」,載明應告知消費者之事項,包括企業經營者資訊、商品資訊、付款方式、契約履行及確認機
制、商品交付地、交付期日及交付方式及食品業者登錄字號等相關資訊。
(九) 有參與或提供食品運送服務等行為,即屬食安法規範之物流業者,應符合食安法相關規定,包括應符合食品良好衛生規範
(GHP)準則中之總則及物流業等相關規 定,亦應依法辦理登錄,始得營業。