最新消息
「因應著作權法第 87 條及第 93 條條文修正施行之意見交流會」會議資料
2019.05.02
經濟部智慧財產局「因應著作權法第 87 條及第 93 條條文修正施行之意見交流」會議議程 
壹、 背景說明 
     因應新興科技衍生的侵權型態,立法院於本(108)年 4 月16 日三讀通過「著作權法第 87 條及第 93 條條文」修正案,將於總統
     公布後施行。未來業者提供利用機上盒或 APP 應用程式連結侵權網站,將處以 2 年以下有期徒刑之刑事責任,或科或併科最高新
     臺幣 50 萬元以下罰金,以有效遏止惡性重大的網路侵權問題。近年來部分市售的機上盒或 APP 應用程式,提供民眾便捷管道連
     結侵權網站觀看非法影音內容,機上盒或 APP 應用程式等軟硬體提供者不需得到授權,卻藉由收取月租費或賣斷機上盒的方式謀
     取暴利,嚴重損害著作財產權人或合法取得授權 OTT 業者的權益,進而影響我國內容產業之發展。為落實我國重視智慧財產權之
     保護,立法委員提出修正草案,增訂下列三種行為視為侵害著作權,行為人將負擔民、刑事責任:
一、 將匯集非法影音網路連結的 APP 應用程式(俗稱追劇神器)提供給民眾使用。 
二、 未直接提供前述的電腦程式,而是另以指導、協助或預設路徑供公眾下載使用電腦程式。 
三、 製造、輸入或銷售載有前述電腦程式的設備或器材。
   
     本次修正內容規範對象並未包含使用該等 APP 或機上盒的使用者,但對於製造、輸入或銷售載有該等 APP 的機上盒行為視為侵害
     著作權,將有民、刑事責任,為化解外界疑慮及降低通路業者(含實體賣場或網路銷售平台)的衝擊,本次會議邀集權利人團體及
     通路業者進行新法內容的宣導及意見交流,在維護著作權人權益的同時,亦避免合法經營的通路業者面臨不小心觸法,共同協力合
     作遏止惡性重大的機上盒及促進我國文創與影視音產業之發展。 
 
貳、 報告事項 
一、 「著作權法第 87 條及第 93 條修正簡介」(智慧局報告) 
二、 合法/非法機上盒之辨識說明(台灣線上影視產業協會及中華民國衛星廣播電視事業商業同業公會報告) 
 
參、 交流事項 
    因應著作權法第 87 條及第 93 條條文修正施行,涉及權利人主張權利之相關執行措施,為避免爭議及民怨,宜溝通建立適當之執行
    模式,以期建構以積極合作代替興訟的良好環境。 
一、 權利人團體提供連結侵權內容之機上盒名單及建立單一窗口提供諮詢。 
二、 權利人團體建立通報通路業者下架機制。 
三、 通路業者與權利人團體間配合之注意事項。 
肆、 臨時動議 
伍、 散會 
 
「著作權法第 87 條、第 93 條條文」修正後之相關問題
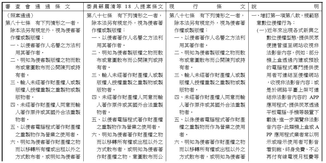
Q1. 為什麼要修法?這次修法要處罰什麼行為?「匯集」侵權影音連結又是什麼意思?
A1:  因境外網站盜版猖獗,為打擊匯集侵權影音連結的機上盒 或 APP(應用程式),協助解決影視音產業發展問題,確保影視音內
容產業的合法競爭,修法明確禁止以下惡性重大的提供 行為,課以民刑事責任: 第一種情形,提供公眾下載使用匯集侵權影音連結
的APP, 例如將匯集非法影音網路連結的 APP(俗稱追劇神器)上架到 Google Play 商店或 App Store 等網路平臺給民眾下載使用
第二種情形,雖沒有直接提供電腦程式,而另以指導、協 助或預設路徑供公眾下載使用電腦程式,例如:製造或銷售的 機上盒雖然
沒有內建上述的追劇神器,但卻於網頁上或由銷售 員個別指導或協助民眾安裝。 第三種情形則是製造、輸入或銷售載有可以連結侵
權著作 APP 的設備或器材,例如:製造、進口或是在市面上銷售內建 非法追劇神器的機上盒。 至於「匯集」侵權影音的連結,是
將侵權影音內容的連 結集中於 APP,讓民眾更為便利去接觸非法影音內容。 
 
Q2. 購買、使用非法機上盒或 APP 的民眾會犯法嗎?
A2:  購買非法機上盒、單純收看影音內容的民眾,不會構成著 作權侵害,沒有罪責。 然而,由於非法機上盒提供的影音著作內容並
不合法,機 上盒倘係利用竊取第四台訊源供民眾收視,將會因警方查緝而 有斷訊風險而無法收視。因此還是建議大家要選購合法品
牌的 電視機上盒,收看合法 OTT 平台,以支持正版廠商,尊重智慧 財產權。  
 
Q3. 一般手機、平板就可以安裝盜版追劇軟體,難道賣這樣的設備 也犯法?
A3:   一般手機、平板、機上盒、多媒體播放器等設備,只要沒有內建盜版 APP(連結非法影音內容的電腦程式),販售業者也沒有
指導、協助或預設路徑供公眾使用盜版 APP 的話,就不會侵害著作權,這種設備(包括內建合法影音 APP 的設備)都是可以自由
販售的,並無觸法疑慮。 
 
Q4. 零售商要怎麼判斷機上盒是不是盜版?
A4:   一般而言,如果機上盒的廣告以「第四台全頻道永久免月 租、全部免費看」 、 「熱門院線片馬上看」或是內建來源不明的影
視 APP,此等宣傳詞語與一般合法取得授權的機上盒運營模 式不符,較可能涉及盜版問題,未來可能成為權利人追訴的對 象,此等
商品不宜販售,以免有觸法風險。 本次修法會處罰明知機上盒涉有非法仍販售之行為,零售 商本身若對商品內容不了解,可以主張
免責。不過,零售商一 旦接獲權利人團體通知其販售之機上盒商品涉及違法,即無法 主張不知情,為了避免侵權風險,建議應予下架。 
 
Q5. 賣家於網拍平台刊登販售非法機上盒之訊息,網拍平台該怎麼 處理?
A5:   網拍平台屬於著作權法第 3 條第 19 款第 3 目所稱「資訊 儲存服務提供者」,資訊儲存服務提供者須符合著作權法第 90 條之 4
第 1 項及第 90 條之 7 之規定,始可對使用者利用其提 供之服務從事侵害著作權之結果主張免責。 權利人如果發現網拍平台上有賣家
刊登非法機上盒的銷售 訊息,可以向網拍平台發送通知,如平台在接到該通知後立即 移除通知上所述侵害著作權的資訊的話,即可
賣家侵害著作 權的行為,不負賠償責任,且網拍平台對被移除內容的賣家依法亦不負損害賠償責任。如賣家認為並無侵權情事,可
以主動 以書面通知要求網拍平台回復被移除的資訊(即所謂「回復通 知」)(請參考著作權法第 90 條之 9 第 2 項規定)。 
 
Q6. 如果明知所販售的機上盒提供盜版內容的連結,繼續販售會有 什麼問題?
A6:   賣場如果明知道銷售的機上盒係提供盜版內容的連結,仍 繼續銷售予民眾的話,可處 2 年以下有期徒刑、拘役,或科或 併科
50 萬元以下罰金。
 
 
審查會通過立法院委員蘇震清等18人擬具「著作權法第八十七條及第九十三條條文修正草案」 條文對照表 
 
 「著作權法第八十七條及第九十三條條文修正草案」條文對照表
「著作權法第八十七條及第九十三條條文修正草案 條文修正案
著作權法第八十七條及第九十三條條文修正草案 條文對照表
著作權法第八十七條及第九十三條條文修正草案條文對照表
「著作權法第八十七條及第九十三條條文修正草案 條文對照表